About this app
Introduction
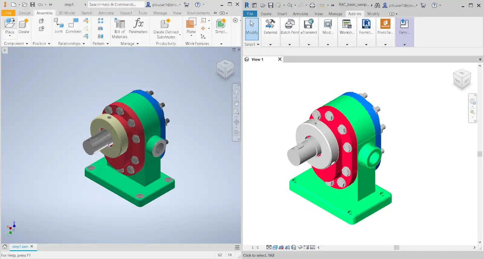
Are you looking for a reliable solution to import Autodesk® Inventor® files into Autodesk® Revit®? Look no further than the IPT/IAM Importer for Autodesk® Revit®. This powerful plugin enables you to seamlessly bring Inventor models into Revit, preserving geometry, scale, textures, and colors for accurate design representation and smoother collaboration.
(Image by: ProtoTech Solutions and Services Pvt. Ltd )
Features of IPT/IAM Importer for Autodesk® Revit®
The IPT/IAM Importer for Autodesk® Revit® comes packed with a range of features that make the process of importing Inventor files into Revit a breeze. Here are some key features of this plugin:
Support for Multiple Revit Versions
The IPT/IAM Importer for Autodesk® Revit® supports a wide range of Revit versions, including Revit 2020, 2021, 2022, 2023, 2024, 2025, and 2026. This ensures that users can seamlessly import Inventor files into their preferred Revit version without any compatibility issues.
(Image by: ProtoTech Solutions and Services Pvt. Ltd )
Triangular Mesh Support
This plugin allows you to import Inventor models with accurate triangular mesh data, ensuring that the geometry is preserved during the import process. Whether your Inventor files contain triangulated, quad, or other formats, the IPT/IAM Importer for Autodesk® Revit® can handle them all with ease.
Low-Size Import
One of the standout features of this plugin is its optimized import process, which brings models into Revit without bloating file size. This means that users can import complex Inventor models into Revit without worrying about excessive file sizes affecting their project performance.
(Image by: ProtoTech Solutions and Services Pvt. Ltd )
Texture and Color Import
The IPT/IAM Importer for Autodesk® Revit® allows you to retain and apply textures from Inventor files, enhancing the realism of your Revit designs. Additionally, the plugin preserves original colors during import, ensuring that your design presentation is accurate and visually appealing.
Paid Version and Licensing Options
The IPT/IAM Importer for Autodesk® Revit® is available as a paid version, which provides users with access to all the advanced features and capabilities of the plugin. The cost of the floating license for this product is 699 USD, while the automation license is priced at 599 USD. Users can purchase these licenses from the official website of ProtoTech Solutions.
(Image by: ProtoTech Solutions and Services Pvt. Ltd )
Automation License for Standalone PCs
A special ‘automation’ license feature is available for this plugin, allowing users to call a function from their plugin and export files without requiring user intervention. This feature streamlines the file export process and provides a seamless experience for users.
Compatibility and Updates
The IPT/IAM Importer for Autodesk® Revit® is compatible with Windows 10 and Windows 11 operating systems. Users can enjoy free updates for the first year after purchasing the plugin, ensuring that they have access to the latest features and improvements. After the first year, users can purchase a renewal to continue receiving updates and support.
(Image by: ProtoTech Solutions and Services Pvt. Ltd )
Conclusion
The IPT/IAM Importer for Autodesk® Revit® is a must-have plugin for architects, engineers, and designers who work with both Revit and Inventor software. With its seamless import process, support for multiple Revit versions, and advanced features like texture and color import, this plugin streamlines the workflow and enhances collaboration between teams. If you’re looking to improve your design representation and visualization in Revit, consider investing in the IPT/IAM Importer for Autodesk® Revit® today.














